JBLのパッシブスピーカー「S50」が手に入った。劣化した部分の補修と音の調整をしてみた。その所感。

小型バイラジアルホーン
最近JBLの獲得率が高い。このスピーカーも、以前なんとなく手に入れてあったもの。「S50」という、あまり見かけないパッシブスピーカー。

いつもと同様、正体をまったく知らずに、ただ「小さいから」という理由でゲットしてしまった。
そして、これまた例によって例のごとし、この製品の情報が全然見あたらないのだった。インターネット上にもほぼ無く、1997年か98年初旬にはアメリカで発売されていたことくらい。
手持ちの資料からは、外観が「SVA」シリーズとよく似ているのを確認できる。そのなかのひとつ、「SVA1500」というツインウーファーのスピーカーの、ウーファーをひとつ取り払ってシンプルな2ウェイシステムにしたような雰囲気が、S50にはある。

当時、それとは別に、かたちがよく似ているものとして「HLS610」というスピーカーがあった。ただし、S50はそれよりもさらに小型のようだ。

おそらく、SVAシリーズをホームシアターに取り入れるさい、サテライト的な扱いができるスピーカーとして登場したものではないかと妄想する。ただ、品番にSVAを冠していないところは、ちょっと引っかかる。
外観
横幅が170mm強しかないスリムな筐体に、矩形のホーンプレートが搭載されているのが特徴的。

ホーンの四面がそれぞれカーブしているものをバイラジアルホーンと呼ぶらしい。その曲線も、上下と左右で形状が微妙に異なっている。


ホーンの中心には、かなり柔らかめのソフトドームが鎮座する。

ホーンプレートといえば、先日Klipschの「R-41M」を入手したばかり。あちらも矩形のホーンを搭載していたけど、こちらは振動板の位置がより奥まっており、形状も複雑だ。

ホーンの両サイドには、ダークブラウンを基調とした杢目の印刷が施された化粧プレートが設けられている。

この裏にホーンプレート固定用のネジが隠されていることは、想像に難くない。分解のことを考えるとゲンナリしてくる。
ウーファーのほうは、シンプルな紙製のコーンにゴム製エッジの組み合わせ。

ストロークは軽くもなく重くもなくといったところ。
センターキャップはなにかが塗られているクロス製で、パンケーキ状に膨れたドームをしている。
表面がザラザラしたフランジ部は、金属製とも樹脂製ともとれる独特の質感。

スリムに見えるエンクロージャーも、質量は約6.5kgほどあり、奥行き方向にはそれなりに長い。

といっても極端ではないので、机の上にも置きやすいサイズだ。
エンクロージャーの仕上げは、全面ブラックの木目調PVCシート。

バスレフポートは樹脂製で、ダクト一体型。開口部が大きく開けたフレア型で現代的だ。


ただし、すべてのネジ孔の周辺が割れていて、そのうち落下しそう。


整備前の音
はたしてどんな音がするのか、聞いてみる。アンプはヤマハのAVレシーバー「RX-S602」。
明らかに高音が出ていない。ペアのどちらともツイーターが壊れているのか?……いや、そういうわけではないようだ。ツイーターに耳を近づけると鳴っているのがわかる。左右のバランスもおかしくはない。ただ、10kHz以上にあるシャラシャラした音以外はかなり小さい。
低音は、つい先日鳴らしてみたマランツの「LS702」並に出てくる。レンジ感も広く、この体積では申し分ないものだろう。
一応、聴けないことはないので、こんなものかと思いながらしばらくリスニングを続けたものの、やはり物足りなさを拭えずに、数時間でアンプから切り離す。この前にはLS702の音を聴き続けていたから、なおのこと気になるのかもしれない。
こういった性格のスピーカーは初めてだ。もしかしてニアフィールド向けではないのか? スタンドに乗せて大音量で鳴らし、ある程度離れたリスニングポイントで聴かせるタイプなのだろうか。

周波数特性を見て見ると、上述の聴感そのままであった。


ツイーター正面50cmでこの波形。位相接続がおかしいわけでもなさそう。しかし、フィルター回路で意図的に高音域を抑えているとしても、理由がわからない。
内部
謎の調整に訝しみながら、とりあえず内部を見ていく。
ドライバーユニット
ウーファー
ウーファーユニットは、ネジを外せばいいだけ。

ただし、パッキンに薄いゴムシートのようなものが使われており、それが両面テープのようになっているので、フランジ部を浮かせるのに多少力が要る。
材質がなんなのか判らなかったウーファーのフレームは、こうしてみるとアルミダイキャスト製に見える。メイドインUSA。



フェライトマグネットはカバーがかかっている。径がなかなか大きいものが使われていて、ズッシリと重い。背面側に通気口がある。

振動板は、コルゲーションやドットのエンボスなどいっさい無いシンプルな紙製コーン。

ホーンプレート
さて、ツイーター。ツイーターユニットは、バッフルの裏側を確認するまでもなく、ホーンプレート両サイドの化粧パネル除去に手をつける。

この木目調のパネルはアルミ製で、両面テープのようなもので貼りついている。これを取り外すだけなら簡単。問題となるのは、このパネルを再利用したい場合だ。ペラペラの金属板なので容易に曲がってしまう。

当初は慎重に剥がして、曲がったとしてもなんとか修正して再利用するつもりでいたけど、途中からそれで綺麗に仕上げられる自信が無くなったので、パネルは破棄することとし、別のなにかで代用することにする。
ツイーター
ツイーターユニットは、フランス製らしい。


ホーンプレートは、ネジを外すだけで分離できる。すると、どこかで見たことのある姿のツイーターユニットとなる。

これ、パイオニアの「S-UK3」と「S-UK5」のツイーターとそっくりだ。あちらもフランス製で、発売時期も近い。同じメーカーが作っていたのかな。


さらに分解してみても、構造がだいたい一緒なのを確認。

S-UK3のツイーターはリード部が腐食しやすい構造で、現在まともに動作するオリジナルの個体は希少なのを知っているので、じつはこちらもそうなのでは? となってくる。しかし、コイルの導通はちゃんとあるし、インピーダンスの値も妥当な範囲。さらにS-UK3には無かった腐食しやすい部分の対策も成されている。
ちなみに、吸音材のウレタンフォームは加水分解でグズグズになっているので、この段階でフェルトのパッドに交換しておく。

エンクロージャー
いっそ故障ならまだわかりやすかったのにと不貞腐れつつ、エンクロージャー側を見ていく。

吸音材は3枚のシート状のグラスウールで、前面側以外の面に漏れなく張られている。
コネクターユニットを外すと、「ELYTONE」のシールが見つかる。ユニットの裏には「MADE IN TAIWAN」の文字。


緑のケーブルは、ネットワーク基板から伸びているウーファー用の配線。このケーブルのみ、グラスウールと側面の板のあいだを通すように配線されている。

反対に、ネットワーク基板はグラスウールの上からタッピングビスで固定されている。

ということは、背面のグラスウール→基板→両側面のグラスウールの順で固定していったのか。ホーンプレートが無い状態であれば、バッフルのツイーター用の開口がかなり大きいため筐体内の作業がしやすく、その方法でも支障がないわけだ。
バスレフダクトは、エンクロージャー内部側の開口もフレア型になっている。

ここの処理に気を遣っているのは個人的に好印象。
筐体の素材は、パーティクルボードとMDFの中間のような質感のJBL特有ともいえる板材で、厚みはどの面も約16mm。音響的な桟や梁は無いものの、補強自体はそれなりに施されている。

ディバイディングネットワーク
ディバイディングネットワークは、やはりツイーター側がやや特殊な模様。



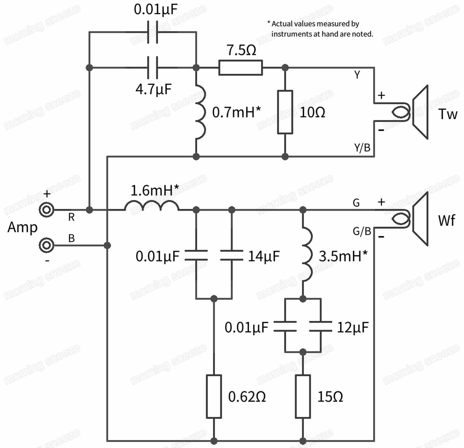
3.3μFのコンデンサーの後段に0.7mHという大きめの空芯コイルをわざわざ使っているのは良いとして、4.3Ωの抵抗を並列に用いているのは、やはり意図的に出音を落としている気配がある。ウーファーのほうは共振回路で中音を抑えつけているところから、この回路を見るかぎりHF回路は3.3μF単発+アッテネーターとしても具合が良さそうだと思うのが自分の感覚だ。
整備
ともかく、さすがに素の状態の音では、ほかのスピーカーと比べてあまりにも暗すぎると感じる。ここは単純に、ツイーターの出音を引き上げてバランスをとるのはダメなのか? その点を確認するため、とりあえずツイーターが壊れない範囲でフィルターを弄ってみる。

また並行して、劣化している部分を刷新しておく。
HPFの調整
まず手始めに、アッテネーターとなる直列の4.3Ω/10Wのセメント抵抗をスルーさせてみる。当然ながらそのぶんガッツリ音が出てくるのだけど、それ以上に周波数特性で見られた14kHz付近を頂点とするピークも盛大に持ち上がってしまい、キンキンして聞けたものではない。
この直列の抵抗器は、この強烈なピーキングを抑えているところもあるようだ。いっぽうの並列の4.3Ωのほうはこのピークに大きく関与せず、再生帯域全体を押し下げているような印象。
このピークは、おそらくラジアルホーン固有の現象だろう。これを抑えようとしたところ、それより下の帯域がシェルビングされた風合いになって、現況のような波形になったのだろうか。
その仮定のもと、0.7mHの空芯コイルはそのままとし、それ以外の定数を変更して修正してみる。

いくつか試した結果、波形がほぼ理想のかたちになったのが次の回路。


3.3μFのコンデンサーを8.2μFに大幅アップ。併せて直列の抵抗器も7.5Ωに。
これで、ピークを抑えながらそれ以外の帯域を引き上げることができている。このくらいであれば「高音域がやや控えめの2ウェイ」くらいの印象にはなる。

波形としては上々となった。ところが、リスニングを始めるとすぐに耳が疲れてしまう結果となる。
高音がここまで控えめでも聴き疲れするのは想定していなかった。最高音域の出力はオリジナルとほぼ変化がないから、持ち上がった高めの中音あたりがひずんでいるものと考えられる。
そんなはずは、と思いつつ再度調整。組み替えてはリスニングを繰り返し、最終的に落ち着いたのが次の回路。
並列の抵抗器を10Ωに下げるだけではそれほど変化がなかった。
ソフトドーム内のフェルトの量をさらに増やし、コンデンサーの容量を4.7μFまで引き下げることで、ようやくひずみを感じなくなった。


別案として、直列のコンデンサーを追加して18dB/octにすることも試したけれど、位相がおかしくなっても改善は乏しく却下となる。この場合はコイルも交換しないといけないだろう。

結局、高音域が持ち上がる幅はかなり狭いものだった。なぜツイーターが控えめなチューンなのかの結論としては、固有のひずみを低減させるためとみる。単純に上げたくても上げられないのだろう。
コネクターユニットの交換
背面の破損しているコネクターユニットは同形の汎用品に交換したい。既存の矩形の孔はピッタリ合うので未加工で使えるのだけど、ネジ孔の位置がズレてしまっている。

ここにタッピングネジは使えないので、爪付きナットを埋めこんでミリネジ化してしまうことにする。既存の孔をドリルで拡張。


ネジは黒塗りの六角穴キャップボルト。長さは20mm。

既存のバインディングポストとケーブル接続用のタブは流用する。


化粧パネルの張替え
ディバイディングネットワークの調整でホーンパネルの着脱が必要な関係上、保留にせざるを得なかった化粧パネルの張替えを最後に実施して作業は終了となる。
以前、エンクロージャーの仕上げ変更に突板を使用したさいにもお世話になった、「ツキ板屋GIFU」からA4サイズの突板シートを1枚購入。


剥がし損ねた接着剤を除去、梨地の仕上げを剥ぐ意味も兼ねて、表面を紙やすりで擦る。

ウエスに浸みこませた脱脂剤で脱脂。あとは切り出した突板を貼るだけ。

定番のウォールナットにしたけど、貼りつけてみると周りが真っ黒なので、色味が浮いて明るく見える。もう少し暗い色味のウエンジにしておけばよかったかもな。
手持ちに水性ポアーステインがあるので、それで少し落ち着かせてみる。

簡単に剥がれやしないかと心配だった突板の両面シールは、粘着がかなり強力で、とりあえず問題なさそう。


整備後の音


空気感が増して、聞こえていなかった細かい音が聞き取れる。全体的に重く、奥まって聞こえるのは変わらないものの、ヌケ感が多少改善されてモゴモゴした雰囲気は和らいでいる。
今回はLF回路側を弄らなかったけれど、ツイーターがあまり主張できない以上、ウーファー側にもう少し高めの音を担ってもらうようにするほうが数等良くなるだろう。なんにせよ完全無欠とは程遠い。

まとめ
ホーン型のプレートの付いたスピーカーは、わりとツイーターが主導的だったり特徴的な音をしていたりするイメージがあったけれど、そうではないものもあるようだ。

おそらくなにかしらの理想となる鳴らしかたがあるのだろう。ただ、自分の環境においては、少なくともデスクトップオーディオ向けではないと感じるに留まっている。やっぱり、ある程度の音量で音が前に出てきてくれないと如何せん俎上に載せづらい、というのが正直な感想だ。

低音の質は良いし、あとは音源側のイコライジングで調整するくらいしか今のところ手立てがないかな。
持て余す結果となった。
終。







![ダイドーハント (DAIDOHANT) (ナット) 爪付きナット [ 鉄/ユニクロめっき ] (規格)M4 x (幅A)15 x (高さB)8 mm (入数:6本) 10186469 ダイドーハント (DAIDOHANT) (ナット) 爪付きナット [ 鉄/ユニクロめっき ] (規格)M4 x (幅A)15 x (高さB)8 mm (入数:6本) 10186469](https://m.media-amazon.com/images/I/51qPTEes8GL._SL500_.jpg)

